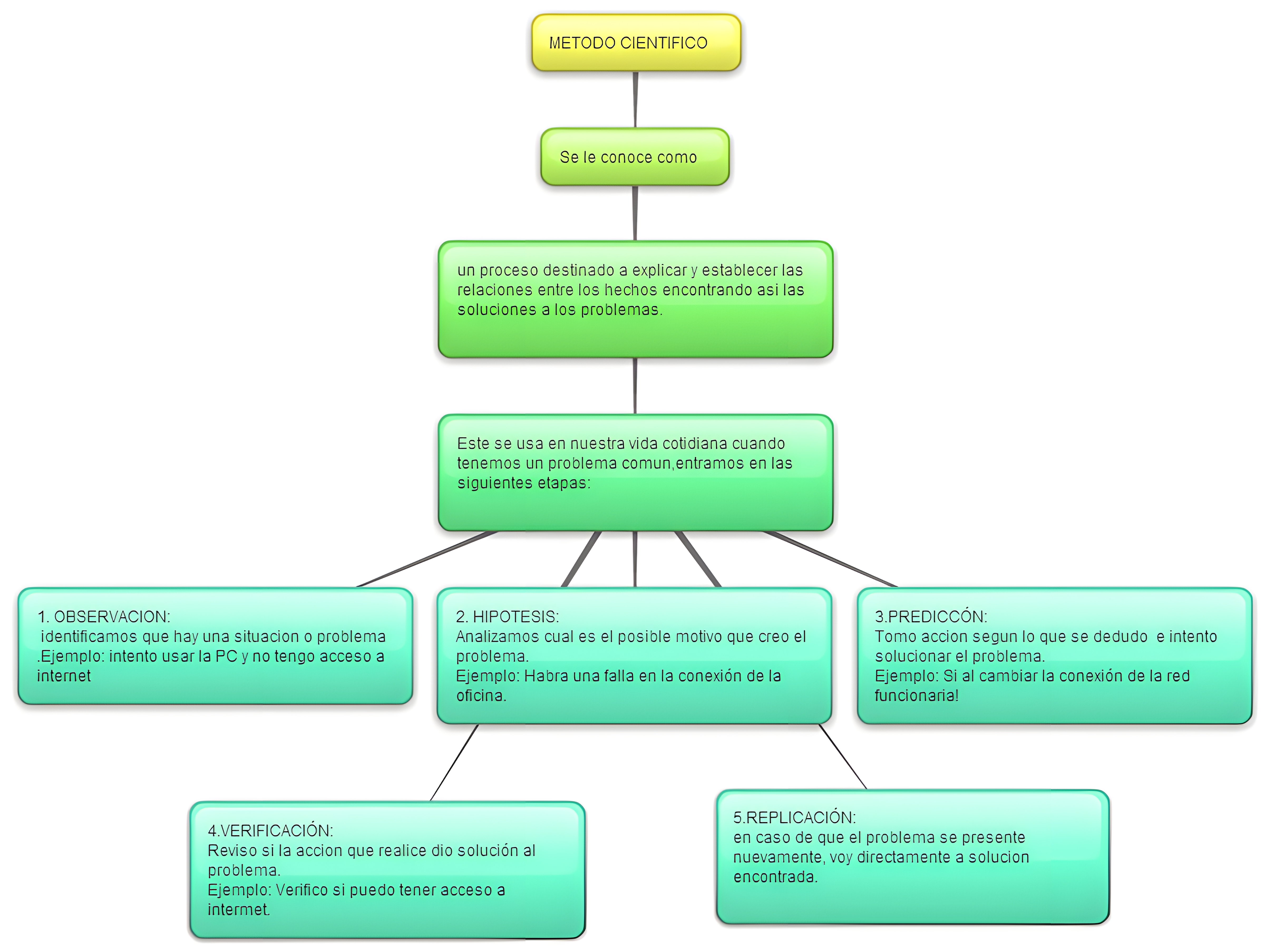
MÉTODO CIENTÍFICO

MAPA MENTAL SOBRE METODO CIENTIFICO
MAPA MENTAL SOBRE MÉTODO CIENTÍFICO
- O mapa mental exposto trata-se do conteúdo de: MÉTODO CIENTÍFICO, de maneira otimizada.
- Lembrando, todos os mapas mentais aqui postados estarão sempre e disposição de todos os nossos visitantes.Lembrando, todos os mapas mentais aqui postados estarão sempre e disposição de todos os nossos visitantes.
- Porém, não se esqueça: Compartilhe o nosso site com um amigo ou até mesmo um professor, para que assim, todos sejamos felizes. =)
- Caso queira, salve o site nos favoritos. =)
- Ajude o site a crescer! Envie o seu mapa clicando AQUI.






















































